Our team has developed a robot that is specifically designed for the IEEE SoutheastCon Hardware Competition. Our robot, which we have tentatively named "CATNAV"(Controlled Autonomous Transport and NAVigation), is an advanced machine that utilizes cutting-edge technology to perform various tasks and compete against other robots.

One of the key features of CATNAV is its advanced vision system. The robot is equipped with a set of cameras that allow it to detect and recognize objects and navigate through the environment with precision. This enables CATNAV to quickly and accurately identify targets and perform tasks with a high degree of accuracy. Another key feature of our robot is its mobility. CATNAV is equipped with an advanced locomotion system that enables it to move quickly and smoothly across the Arena

Our robot operates autonomously, meaning that it can perform tasks without the need for human intervention. This is achieved through the use of advanced sensors and algorithms that enable the robot to navigate through its environment and interact with objects. With its advanced computer vision system and sophisticated logical framework, CATNAV can perform tasks with a high degree of accuracy and precision.

During the competition, CATNAV will be required to perform a number of tasks that will test its abilities in the Arena. For example, the robot will need to pick up objects and move them to a designated location, and perform complex maneuvers to avoid obstacles. To prepare for these challenges, our team has spent countless hours testing and fine-tuning CATNAV, ensuring that it is able to perform at the highest level.

In addition to its technical capabilities, CATNAV is also designed to be aesthetically pleasing and visually appealing. The robot has a small design with a pair of accuating Cat Ears. This not only makes the robot more enjoyable to work with, but it also helps to promote the use of robotics and technology in a positive light. By showcasing CATNAV as an example of the possibilities and potential of advanced technology, we hope to inspire others to pursue careers and interests in this field. Our goal is to not only win the competition but also to help advance the field of robotics and encourage more people to explore the possibilities of this exciting and rapidly developing area of technology.

Battle Royale

The Arena!

It's the whole reason we're here.

Kawaii Desu Ne

The Robot

Details Inside!

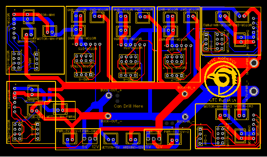
The PCB, The Myth, The Legend.

The PCB

Custom Designed for Ease of Use and Modularity

OpenCV Code

OpenCV

The Magic that Makes it Go!

Nyan!

Cat Ears

Visual Indicator and Appeal Multiplier!

Our Lessons Learned

Manual

Every Project Needs an Instruction Manual.

Click To Meet Hot Singles in Your Area

The Team!